©Copyright Department Of Statistics Malaysia (DOSM) All Rights Reserved

Environmental Protection Expenditure
1. By Sector
In 2013, a total of RM2,236.7 million was spent for environmental protection. The manufacturing sector was the highest contributor for environmental protection expenditure amounting to RM1,328.5 million (59.4%) while the agriculture, forestry & fishing sector recorded the lowest at RM75.3 million (3.4%).
Environmental Protection Expenditure by Sector, 2013

2. Capital and Operating Expenditure by Sector
Capital and operating expenditure each represents 32.5 per cent (RM727.1 million) and 67.5 per cent (RM1,509.5 million) of the total environmental protection expenditures. The manufacturing sector was the largest contributor to both the expenditure of RM521.0 million (71.7%) of the capital and RM807.5 million (53.5%) for the operating, followed by services RM151.4 million (20.8%) and RM275.0 million (18.2 %).
Capital and Operating Expenditures On Environmental Protection by Sector, 2013

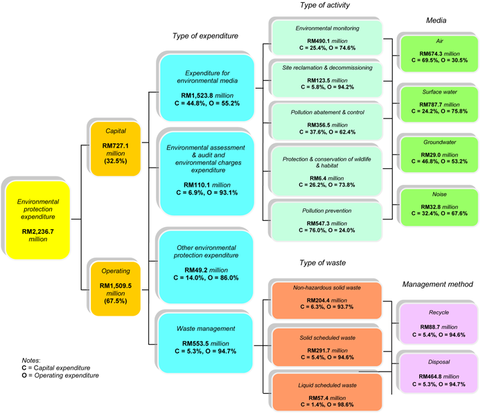
3. By Type of Expenditure
The expenditure for waste management was the highest at RM553.5 million (24.7%) followed by pollution prevention expenditure RM547.3 million (24.5%),environmental monitoring RM490.1 million (21.9%) and pollution abatement & control RM356.5 million (15.9%). The remainder was the other expenditures at RM289.2 million (12.9%).
Environmental Protection Expenditure by Type of Expenditure, 2013

Released By:
THE OFFICE OF CHIEF STATISTICIAN MALAYSIA
DEPARTMENT OF STATISTICS, MALAYSIA
20 October 2015
Contact person:
Norrita binti Amran
Public Relation Officer
Corporate and User Services Division
Department of Statistics, Malaysia
Tel : +603-8885 7942
Fax : +603-8888 9248
Email : norrita.amran@stats.gov.my
Subscribe to our newsletter and stay updated
For interviews, press statement and clarification to the media, contact:
Baharudin Mohamad
Public Relation Officer
Email: baharudin[at]dosm.gov.my
Phone: 03 8090 4681
Not found what you looking for? Request data from us, through
Go to eStatistik
Email: data[at]dosm.gov.my
Phone: 03 8885 7128 (data request)

Text Color
A A A AText Size
A+ A A-